当前位置:
首页
>
政府信息公开
>
行政权力
>
事前公开
>
行政执法岗位责任
索引号:
11370830004335510X/2026-00303
组配分类:
行政执法岗位责任
成文日期:
2026-02-02
发布机构:
汶上县水务局
废止日期:
公开方式:
主动公开
有效性:
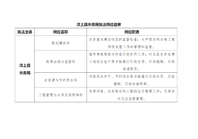
汶上县水务局行政执法岗位信息
发布日期:2026-02-02 16:18
信息来源:汶上县水务局
浏览次数:
分享
分享到
微信
新浪微博
QQ空间
信息来源:汶上县水务局
打印
关闭
Produced By 大汉网络 大汉版通发布系统