一、事项名称
建筑业资质注销“一件事”
二、服务对象
适用于已有资质和安全生产许可证的建筑业企业,因营业执照注销等情形申请建筑业企业资质注销和安全生产许可证注销。
三、办理条件
企业当前无在建项目、无已完工未结算项目、无违法经营及法律纠纷、无拖欠农民工工资行为、未发生过重大安全生产事故。
四、材料清单
序号
材料名称
材料类型
材料介质
来源渠道
份数
1
建筑业资质注销“一件事”申请表
原件
电子
申请人自备
2
《营业执照》副本
3
《建筑业企业资质证书》副本
4
《安全生产许可证》副本
5
承诺书
五、办理时限
即时办理(不含申请人补正申请材料、整改、专家评审、现场核查、公示所需时间)。
六、收费依据及标准
不收费
七、结果送达
1.在线查询:山东政务服务网济宁站点
2.邮寄送达
八、咨询途径
咨询电话:0537-7211776
九、窗口工作时间
工作日上午9:00-12:00,下午1:00-5:00
十、监督电话
0537-7260989。
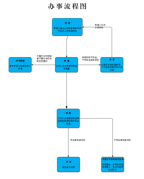
十一、办事流程图